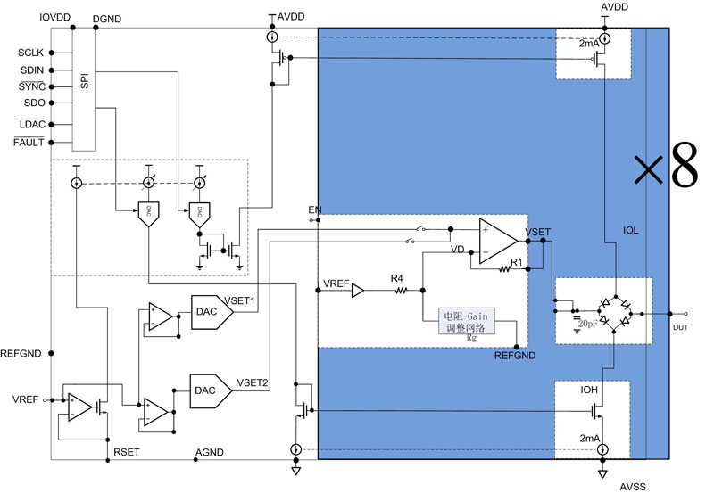
BS5018 负载芯片(在研)
  • DUT 接口电源:-15V /+25V

  • DUT 对地耐压:±40V

  • 钳位电压范围:-10V/+20V

  • 钳位电压分辨率:13Bit

  • 有源负载范围:±2mA

  • 有源负载分辨率:12位 

  • 模拟电源电压:5V

products
相关推荐
扫描二维码 关注麦蒂辛
了解行业前沿资讯
  • 137-5481-8249
  • Email:wangyan@broadsi.com
  • Address:成都市高新区科园南路88号天府生命科技园A2栋2层202号
语言
你可以选择您所在区域语言: