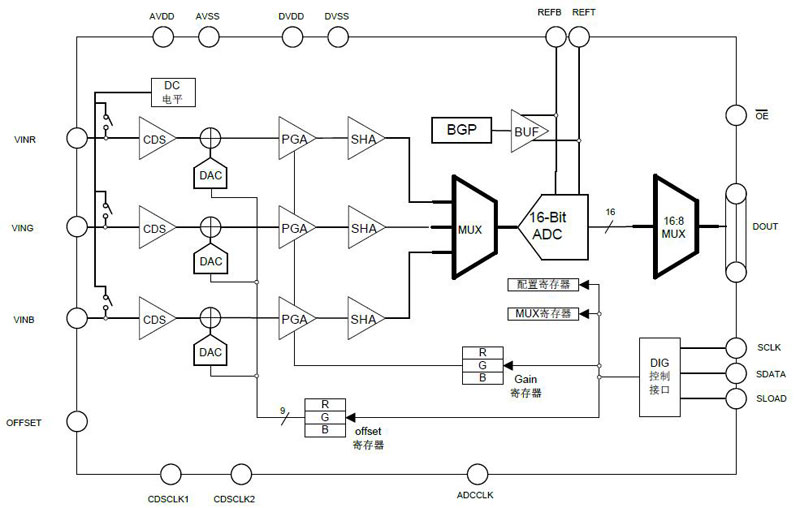
BS6316 CCD/CIS模拟前端
激光打印 图像扫描 工业和科研图像采集
  • 工作电压:3.3V

  • 量化精度: 16Bit

  • 最高采样速率:30Msps

  • 可编程增益

  • 可编程偏置电压

  • 具有内部基准

  • 具有兼容的3.3V数字输入输出接口

  • 具有3线可编程接口

扫描二维码 关注麦蒂辛
了解行业前沿资讯
  • 137-5481-8249
  • Email:wangyan@broadsi.com
  • Address:成都市高新区科园南路88号天府生命科技园A2栋2层202号
语言
你可以选择您所在区域语言: