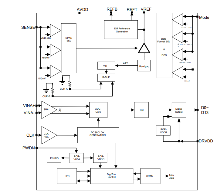
BS101014型模数转换器
医疗影像 频谱分析仪 通信接收器中频采样
  • 转换速率可配置25/40/65Msps

  • 转换精度: 14bit

  • 差分输入带宽高达500MHz

  • 模拟输入范围:1Vp-p~2Vp-P

  • SNR:67dBc

  • SFDR:82dBc

  • 低功耗:400mW(65Msps)

  • QFN-32封装

扫描二维码 关注麦蒂辛
了解行业前沿资讯
  • 137-5481-8249
  • Email:wangyan@broadsi.com
  • Address:成都市高新区科园南路88号天府生命科技园A2栋2层202号
语言
你可以选择您所在区域语言: